收藏本站 劰载中...网站公告 | 吾爱海洋论坛交流QQ群:835383472

国内海洋声学探测技术面临竞争力研究

[复制链接]

一、概述

发展总体情况

海洋占地球表面面积的四分之五,是各种矿物、石油和天然气以及生物资源的巨大宝库。党的十八大对“建设海洋强国”作出了重大部署,要求“提高海洋资源开发能力,发展海洋经济,保护海洋生态环境,坚决维护我国海洋权益,建设海洋强国”,并提出"高度重视海洋,空间和网络安全",表明海洋与中国的权益密切相关,,国家要努力追赶国外先进水平,大力发展海洋高新技术,研制具有自主知识产权的海洋高新技术装备,防止被他人控制。

在海水中,光和无线电波衰减严重,传播距离非常有限,难以满足人类海洋活动的需要,如水下目标探测、通信、导航和定位等。相比之下,声波在水中的传播性能要好得多。许多利用海洋声学技术开发的海洋声学设备已经成为人类观察海洋的“鼻子”、“眼睛”、“耳朵”和“嘴巴”。上述特点决定了人类活动在海洋资源开发、环境监测、气象观测预报、海洋测绘、海洋维权活动、海洋科学研究和军事活动中都离不开海洋声学技术。

266e3c63af4758f49e1471d800cc79c2.png

根据用途的不同,海洋声学技术可分为海洋声学探测技术、海洋声学通信技术和海洋声学定位导航技术。其中,海洋声探测技术主要用于探测海洋的物理参数和过程以及海洋的各种特定目标特征。人类认识海洋、开发海洋、利用海洋,是一项必不可少的海洋高新技术。基于海洋声探测技术,开发了大量海洋声探测设备,如合成孔径声纳、单波束测深仪、多波束测深系统、测量声纳、高分辨率测深侧扫声纳、浅层地层剖面仪、多通道地震系统、,声学多普勒速度剖面仪、鱼类探测器、前视声纳等。

近年来,随着“863”等国家计划的不断投入,我国在海洋高新技术相关领域发展迅速,实现了对国外海洋声探测技术的全面跟踪,并取得了一批成果。但总的来说,高端海洋声探测设备的研究和产业化是近年来发达国家重点发展的领域,竞争十分激烈。但是,我国海洋声探测技术与国外先进技术相比还有很大差距。例如,对于海洋民用声学检测设备,我国90%以上的设备来自国外,没有知名品牌的海洋声学检测设备。

本文旨在分析我国海洋声探测技术的竞争力,为下一步的发展提供参考。

技术结构

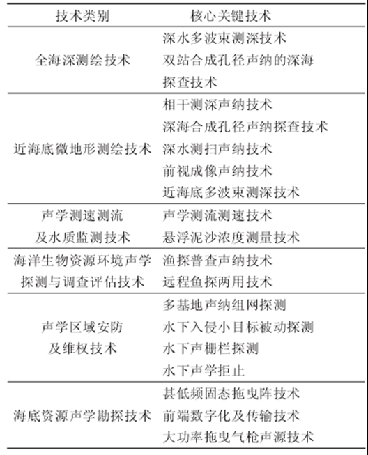
海洋声学探测技术包含了6大技术方向,分别为:⑴全海深测绘技术;⑵近海底微地形测绘技术;⑶声学测速测流及水质监测技术;⑷海洋生物资源环境声学探测与调查评估技术;⑸声学区域安防及维权技术;⑹海底资源声学勘探技术。

上述方向又可细分为18个核心关键技术(表1)。

表1海洋声学探测技术方向核心关键技术

d1eaf76970a011bc3640a0b6eca9118f.png

全海深度技术是以船舶为探测声纳载体,实现全海深度的测绘。一般来说,探测距离较长。核心关键技术主要包括深水多波束测深技术和双基地合成孔径声纳深海探测技术。近海底微地形测绘技术以近程探测为主,通常分为浅海型和深海型。这两种设备的耐压能力不同。核心关键技术主要包括相干探测声纳技术、深海合成孔径声纳探测技术、深水侧扫声纳技术、前视成像声纳技术和近海底多波束探测技术。声流量测量和水质监测技术主要用于水体流速和水质的监测。核心关键技术主要包括声测流测速技术和悬浮泥沙浓度测量技术。

海洋生物资源环境声学检测、调查与评价技术主要用于渔业资源调查。其核心关键技术包括渔业探测和普查声纳技术以及远程鱼类探测两用技术。声区安全维权技术主要用于船舶、快艇、水下机器人、各类蛙人等水上、水下目标的自动检测、跟踪、识别和报警。核心关键技术包括多基地声纳组网检测、水下入侵小目标被动检测、水声栅栏检测和水声抑制。海底资源声学勘探技术主要用于深部地质构造勘探。核心关键技术包括甚低频固态拖曳阵列技术、前端数字化传输技术和大功率拖曳式气枪声源技术。

二、技术的国际发展趋势

发展趋势

在国外,经过几十年的发展,海洋声探测技术及其相关技术和设备已经形成了较为完整的供需关系和产业链,并进入良性发展状态。每个公司都有自己的一个或多个主要产品。

几家公司的产品被整合成一个相对完整的产品系列,以满足各种需求。声呐阵列制造、机械加工、电子技术等与海洋声学设备相关的配套产业,有着平衡发展和坚实的基础,也为海洋声探测设备的发展创造了良好的环境。

目前,国际竞争格局主要是美国、欧洲(主要是英国、法国、德国、挪威、瑞典、意大利、丹麦和荷兰)、加拿大和澳大利亚,其次是日本、韩国和中国。传统上,水声探测设备公司主要包括一些大型军事制造企业,包括美国的雷声公司、欧洲的康斯伯格公司和阿特拉斯公司。他们由资深专家领导,具有强大的高科技研发能力。

近年来,随着水声探测民用市场的逐步扩大,出现了一大批先进的水声技术公司,包括RDI、linkquest、edgetech、ixblue、reson、blueview等,推出了具有特色的产品,满足了用户多样化的需求,使得海洋声探测技术研发的国际竞争十分激烈,也表明20世纪90年代以来国际水声设备研发转型取得了全面成功。

下面的例子说明了几个核心关键技术的发展趋势。双基地合成孔径声纳本身就是合成孔径声纳的一个研究方向。在常规合成孔径声纳技术的支持下,双基地合成孔径声纳可以向大水深、大测绘带宽、高分辨率和智能化方向发展;合成孔径声纳正朝着大水深、大测绘带宽、高分辨率和智能化方向发展;深海侧扫声纳技术正朝着探测识别一体化、逐像素聚焦全覆盖探测的方向发展;多普勒测速技术和产品正朝着高精度、多功能、多频、高频、高耐压、网络化、定制化方向发展;目前,前视声纳正朝着小型化、高分辨率、远距离、高速实时处理方向发展。

总体而言,未来海洋声探测技术与设备的基本发展趋势是:面向深海复杂环境;小型化和多传感器集成,满足AUV小型平台的应用要求,实现近海底观测和测绘功能;换能器频带扩展和多频带合成,提高水声探测的效率和精度;在成像和海底勘探中,前端数字化和高性能计算技术的应用提高了系统可靠性,降低了实时计算成本;除了传统的技术方向外,为了适应海洋工程的发展,从传统技术领域衍生出来的新技术方向将不断涌现。

国外优势科研机构

表2列出了海洋声学探测技术国外主要研究机构。

表2 声学探测技术国外主要研究机构

91d118fc9bc10fb5b15c9f60d7923d6e.png

三、技术的国内发展现状

技术进展

长久以来,促进我国声学技术发展的源动力主要来自于军方,声纳设备装备于水面舰艇和潜艇上,经过多年发展,浅水声纳种类相对齐全,具有较完整的产业链。近年来,为满足中国大洋协会主导的国际海域资源调查与开发的需求,我国用于深海声学探测的装备取得一定发展。

下面举例说明我国几种核心关键技术的技术进展。在声多普勒测速技术方面,中国科学院声学研究所自20世纪80年代起开始研究,先后研制成功船用150kHz多功能声多普勒流速剖面仪(简称ADCP)工程样机和定型样机、下放式ADCP工程样机,开展了ADCP波浪反演研究和河流海口流量测量试验。系列自容式ADCP产品样机(75kHz,150kHz,300kHz,600kHz)经长期潜标海上验证后已提供给用户使用。715所主要开发船用38kHz和150kHz相控阵ADCP,38kHz相控阵ADCP已提供给用户装船使用。哈尔滨工程大学主要研发120kHz以上频率的系列相控阵计程仪。

在声学区域安防及维权技术方面,近年来,在反恐形势和水下安保需求推动下,我国水下安保技术得到了快速发展。以中科院声学所为首,包括国内其他科研院所、中船重工、中船工业集团在内的相关单位,纷纷开展和参与了水下安保技术的研发和应用相关工作。中科院声学所承担了2008年青岛奥帆赛、2010年上海世博会等一系列重大赛会的水下安保任务,并在2011年召开了由中科院声学所主办的“全国第一届水下安保技术学术交流会”.

目前已初步形成围绕小目标探测为核心的水下安保技术的产、学、研体系,已逐步进入水下安保技术的快速发展时期。

在合成孔径声纳技术方面,在中国科学院声学研究所“863”计划的支持下,合成孔径声纳的研究始于20世纪90年代末。经过“九五”、“十五”和“十一五”的发展,形成了一系列的原型,建立了多平台、多频段的SAS技术体系。目前,我们已经掌握了合成孔径声纳总体设计、多子阵快速成像、基于传感器和原始回波数据的关节运动补偿、自聚焦、信号调理与采集集成模块、大功率发射机等一系列关键技术。

在海洋生物资源的环境声探测、调查与评价技术方面,中国科学院声学研究所、中国水产科学院黄海研究所等国内多家科研院所和大学,开展了渔业声学的基础和应用研究,开始培养渔业声学专业的研究生。我国已连续召开五届全国渔业水声学术会议,初步形成了渔业声学研究的良好局面。

在声学探测技术方面,中国在国家一级有效地提供了资金。中国的合成孔径声纳在浅水技术方面与国外基本同步。水流和流速测量方向已形成多个频段产品,深水多波束测深技术方向在国外处于第三代水平。总的来说,相关技术领域取得了重要进展,一些设备具有很强的竞争力。然而,由于该行业没有跟上,市场主要由外国产品控制,该领域的整体竞争似乎很弱。该技术的先进技术、新技术创新能力和产业转化能力与国际水平相比存在较大差距。通过资源的合理配置,具体的技术方向仍容易突破,但整体创新和产业发展难度要大得多。

因此,从总体上讲,我国在声学检测技术领域与国外仍有较大差距。

国内优势科研机构

表3列出了海洋声学探测技术国内主要研究机构。

表3 声学探测技术国内主要研究机构

4dd50d19e9b1d77128b78e716a1f7669.png

存在问题

目前,海洋声学探测技术及系统的研发力量主要集中在科研院所和军工企业,主要基于国家及部队项目驱动进行研发,国产化率较高,但产业化及配套技术方面力量较为分散。对于声学系统而言,从样机到产品需要很好地解决环境性能可靠性、主要器件(特别是换能器)工艺稳定性和一致性、水下机械部件工作可靠性等产品级关键性技术工艺问题。因此,声学探测技术的发展应当加强市场需求方向,在项目层面除了强调声学技术指标外,还应对环境应用性能指标提出要求。

总的来讲,海洋声学探测技术的发展需要长期稳定的支持,按照实际需求以及迫切程度循序渐进开展相关技术研究。同时需要加大基础工业投资,提高国内材料、工艺水平,使得海洋声学探测技术能够真正走向良性发展的道路。

四、水平综合评价

总的来看,我国合成孔径声纳在浅海技术方面基本与国外同步,深海合成孔径技术尚未开展相关工作,与国际先进水平有5~8a的差距。水体测流测速方向已经形成了多个频段产品,主要差距在于产品化方面。高频成像/前视成像方面已有了初步样机,但成像效果不及国外先进水平,差距主要在于系统集成和换能器器件工艺方面,初步估计差距在10a左右。渔业资源普查及评估技术近年来刚刚起步,国内渔用声纳系统基本进口,与国外先进水平的差距在15~20a左右。综合来看,我国的海洋声学探测技术与国外有10a左右的差距。

五、典型案例分析-多波束测深声纳技术

国外发展现状与趋势

多波束测深声纳技术是目前最重要的水深测量方式,包括深水多波束测深技术和近海底多波束测深技术两大类,它能够实现海底地形地貌的宽覆盖、高精度探测。该技术至今已经过近60年的发展,始终保持旺盛的生命力。自20世纪80年代投入商用以来,目前已经形成从深水到浅水,从用于船舶到用于不同工作深度水下载体的系列多波束测深声纳产品。

目前多波束测深声纳已经发展到第四代水平,以采用宽带技术、近场自动聚焦和水体显示等技术为代表,近一步提高了声纳性能,波束数更多,测深点更密,集成度也更高。

典型产品为KONGSBERG公司的EM122深水多波束测深声纳和EM2040浅水(或近底)多波束测深声纳。前者为船载系统,探测水深20~11000m,标称指标覆盖宽度最大43km,单次发射形成两行共576个波束,可加密至864个波束,波束角宽最小可达0.5°×1°。后者可安装在船上,深海型最深可用于6000m水深,工作频率200kHz,300kHz,400kHz可选,最多可选用两个接收阵,此时波束数最多可达1600个,覆盖角宽最宽可达200°,波束角宽最小可达0.4°×0.7°。

在现代水声、电子、计算机、信号处理技术蓬勃发展的背景下,多波束测深声纳技术水平将不断提高:信号处理算法的不断完善将显着提高系统测深精度和覆盖范围;换能器和电子硬件的一致性将越来越好,采集软件和后处理软件功能和用户体验将越来越优;系统探测能力将继续增强,从测深扩展到海底反向散射声强探测、海底底质探测、水中目标探测等多方面,将极大地扩展系统的适用范围;根据需求不同,多波束测深声纳的产品类别将更加精细化。

国内技术水平判断和依据

⑴关键技术掌握程度。我国多波束测深声纳技术与国外主流技术有较大差距,长时间以来,由于从国外市场能够买到,造成我国的全系列的多波束测深系统长期依赖进口。“十一五”以来,国家支持了相关研究工作。2014年在“863”计划支持下,研制出基本达到国际第三代水平的深水多波束测深系统;目前有少量浅水多波束测深声纳实现产品化,但性能与国外有差距,市场占有率非常低。

⑵差距总体来说,我国深水多波束测深声纳没有形成系列,在信号处理、声纳阵制造、电子硬件、采集与后处理软件等核心技术方面有5~15a差距,整体技术水平与国外相比有10a差距。

应用前景

多波束测深声纳是一种前沿的海洋高科技设备。水深数据是海洋勘探中最基本的数据之一。准确的水深数据在军事和民用方面都具有重要意义。在海洋科学研究、资源开发、工程建设、航行安全、国家权益、军事等活动中,通常需要准确获取所关注区域的海底地貌信息,作为基础数据和支撑依据。舰载深(浅)水多波束测深声呐和近底水下多波束测深声呐具有广阔的应用前景。

回复

举报 使用道具

相关帖子

全部回帖
暂无回帖,快来参与回复吧
懒得打字?点击右侧快捷回复 【吾爱海洋论坛发文有奖】
您需要登录后才可以回帖 登录 | 立即注册
开悟余生
活跃在2026-4-9
快速回复 返回顶部 返回列表