收藏本站 劰载中...网站公告 | 吾爱海洋论坛交流QQ群:835383472

国产ADCP发展过程与应用案例

[复制链接]

声学多普勒流速剖面仪(ADCP)是目前国际公认最主要的流场测量仪器,能对水流断面的流速剖面进行快速测量,在海洋、湖泊和河道流速测量方面得到了广泛应用。

目前国内使用的河流型ADCP完全依赖进口,不仅存在价格高、采购周期长,维修困难等问题,而且水文行业有极强的公益性、基础性、战略性,关系到经济安全、生态安全和国家安全。“国之重器要掌握在自己手里”,值得庆幸的是,在数年前,国内的中科院声学所、中船重工715所、国家海洋技术中心等单位便开始从事了ADCP的研发工作。

+ m# ?* G" H4 O, c! E3 b) M3 I
                               
登录/注册后可看大图

中科院声学所ADCP研发历程

自2012年中科院声学所率先研发出河流型ADCP产品RIV系列以来,已与进口ADCP产品进行了超过400次比测,足迹遍布几大流域水文管理机构,不论是长江黄河还是珠江赣江,在各种应用场景与进口产品进行比测。


8 u) v7 C! Z% M, ^) n                               
登录/注册后可看大图

部分比测试验

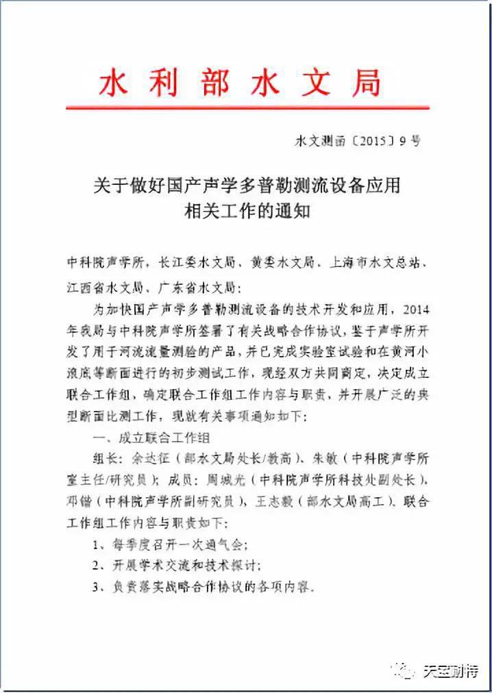
国家主管单位对ADCP国产化也给予了很大的支持:

' [3 h; v2 |' u6 s, ]3 H7 e7 y4 M
                               
登录/注册后可看大图

部水文局发文支持

' p$ z9 S8 h" K* r$ L$ Z) C
                               
登录/注册后可看大图

用实际行动支持

产品的性能较之进口的如何呢?我们随便拿出海量比测数据中的一个-上海松浦大桥站比测结果:

: M! S5 Y2 [/ C) N1 p. u% O
                               
登录/注册后可看大图

海量比测数据表明:由中科院声学所研发的ADCP在性能上与主要进口产品性能相当,测量成果精度满足《声学多普勒流量测验规范》要求。

“酒香不怕巷子深”,这不,CCTV向全国介绍了这值得骄傲的自主产品。

为向国内用户交付技术领先、性能稳定的产品,中科院声学所选择了有着军工背景的中船集团无锡海鹰来生产制造,并交由武汉天宝耐特进行市场推广及服务。

08月23日,武汉天宝耐特在江西南昌水文局又进行了一次与进口TRDI的ADCP产品比试测验。

# s- M/ x/ ~; R# d, g2 j( q
                               
登录/注册后可看大图


2 `3 w3 ^; ]. D# ]                               
登录/注册后可看大图

进口TRDI 1200KHz测流结果为850.21m³/s,中科院声学所RIV 1200KHz测流结果为886.97m³/s,流量相差4.32%。由于2台设备的比测试验采用的是分时比测的方式,2台设备测量时间相差1小时,这可能造成流量上的差异。但是2台设备的流量差异整体控制在±5.0%以内,仍然符合《声学多普勒流量测验规范》(SL337-2006)的要求。

这样的比测非常多,我们再附一份由水利部水文局、长江委水文局确认的大型比测结果:

2 ^3 V1 @% [. Y6 ?  P
                               
登录/注册后可看大图

每一次比测,我们都满怀信心;每一场考试,我们都高分完成。

) _/ h' |, m1 \3 V5 R- u
792669e64590b899e1fe0b58ed0faa64.jpeg
23272797f6abe3bac8445d99ce763687.jpeg
46f1c41b502511dd36ed3c70d535bd7d.jpeg
6f5b59558d2f22b5e199f67e01ce230c.png
d6fa610987fe28536253c4adef767b01.jpeg
3644f52779c3eabe711095ca678a0dc1.jpeg
68396c502870e6ed166409290f8dc06e.png
e149c9c92974be6f86a5a2adb7a97c25.jpeg
回复

举报 使用道具

相关帖子

全部回帖
暂无回帖,快来参与回复吧
懒得打字?点击右侧快捷回复 【吾爱海洋论坛发文有奖】
您需要登录后才可以回帖 登录 | 立即注册
袁爱忠
活跃在前天 09:46
快速回复 返回顶部 返回列表