收藏本站 劰载中...网站公告 | 吾爱海洋论坛交流QQ群:835383472

广州海洋地质调查局2022年公开招聘应届毕业生岗位公布

[复制链接]
                                                                                                   
8e0133df8a12f6550e8c020e8cf47675.png
广州海洋地质调查局2022年公开招聘) W  A5 M; r( L' G
应届毕业生的公告
! [( R" c/ l& E- E5 d) l1 l

* B# ]/ |/ p$ z4 \+ `+ t

广州海洋地质调查局是直属自然资源部中国地质调查局的多学科、多功能海洋地质调查研究机构(正厅级事业单位),主要从事国家基础性、综合性、战略性和公益性的海洋地质调查与研究工作。根据工作需要,2022年面向院校公开招聘应届毕业生103人,有关事宜公告如下。

一、招聘对象

2022年国内高校应届毕业生(非定向)、近两年(截至入职前)获得国(境)外学历学位的留学生。

二、招聘岗位及要求

具体招聘岗位详见附表《广州海洋地质调查局2022年公开招聘应届毕业生计划表》。

三、报考条件

(一)具有中华人民共和国国籍;

(二)遵守宪法和法律;

(三)具有良好的品行;

(四)岗位所需的专业条件;

(五)适应岗位要求的身体条件;

(六)岗位所需的其他条件;

(七)符合国家有关部门或招聘单位驻地关于接收高校应届毕业生的有关规定。

具有下列情形之一的人员不得报考:

(一)因犯罪受过刑事处罚的。

(二)曾被开除党籍、公职的。

(三)曾在各级公职人员招考中被认定有舞弊等严重违反考试录用纪律行为的。

(四)被依法列入失信联合惩戒对象名单的。

(五)曾有学术不端等不良行为的。

(六)聘用后构成回避关系的。

(七)法律法规规定不得报考的其他情形的。

四、招聘安排

(一)报名

1.报名时间:公告发布之日至2021年12月3日。

2.报名方式:请于报名期限内登录“自然资源部中国地质调查局直属事业单位公开招聘系统”(网址:http://gkzp.cgs.gov.cn/zkptPC,推荐使用Chrome、火狐浏览器登录),仔细阅读注意事项,按照系统要求浏览招考岗位并选择报名。

(二)资格审查

招聘单位根据岗位要求进行资格审核,通过资格审查人员名单在本单位门户网站发布。招聘过程中发现资格不符情况,一律取消应聘资格。

(三)考试

1.笔试。通过资格审查的人员进行笔试。笔试采用百分制,合格分数线60分。笔试安排另行通知。仅限博士研究生报考的岗位不参加笔试,通过资格审查人员直接进入面试。

2.面试。对于通过笔试合格分数线的应聘人员,每个岗位按照1:5的比例和笔试成绩由高到低的顺序确定面试人选。面试人选少于规定比例人数的岗位,按实际人数进行面试。若某岗位有考生主动放弃面试机会,则按该岗位成绩由高到低的顺序依次递补;如遇末位同分情况,一并进入面试。面试人员名单在广州海洋地质调查局门户网站发布。面试采用百分制,合格分数线60分。

面试内容:面试人员向面试专家组汇报个人详细情况,重点汇报本、硕、博期间专业课程成绩、英语成绩、科研工作和学术论文发表情况,以及本、硕、博论文研究方向和相关研究成果,汇报时间5分钟。专家组进行提问,提问答辩时间5分钟。

面试过程不得向考官透露本人社会关系和笔试成绩。

(四)考察

按照笔试成绩和面试成绩各占40%和60%的比例确定综合成绩(仅限博士研究生报考的岗位,面试成绩即综合成绩),按照综合成绩由高到低的顺序等额确定考察对象。考察对象名单在广州海洋地质调查局门户网站发布。考察对象因个人原因主动放弃考察资格或未通过考察的,由招聘单位研究是否进行递补,如果递补则按照综合成绩排序依次递补。

(五)体检

广州海洋地质调查局组织考察对象进行体检,体检标准参照广东省事业单位公开招聘人员体检标准执行。不按要求参加体检者,视同自行放弃应聘资格。

(六)拟聘用人员公示

根据综合成绩、考察情况、体检结果,经本单位党组织集体研究后确定拟聘用人员,并在招聘公告发布范围内进行公示,公示期不少于7个工作日。

(七)办理聘用手续

公示期满没有异议的,按相关规定办理聘用手续,签订聘用合同。

(八)试用期

按规定实行试用期制度,试用期包括在聘用合同期限内。试用期满考核合格的,予以正式聘用;不合格的,不予聘用。

五、其它事项

(一)聘用人员入职后按事业单位编制人员管理,相关工资待遇等按国家和本单位有关政策规定执行。工作地点在广州市的,入户广州市(符合广州市入户政策);工作地点在三亚市的,入户三亚市(符合三亚市入户政策)。

(二)应聘人员应保证所提供的各种材料真实、准确,招聘过程中如发现有弄虚作假、舞弊等行为,一经查实,立即取消考试资格及聘用资格。

(三)公开招聘有关信息向社会公布,请应聘人员及时关注网站相关信息,对未通过资格审查、笔试或面试者,不再单独通知。因应聘者本人原因错过重要信息而影响考试聘用的,责任自负。

六、联系方式

单位名称:广州海洋地质调查局

联系人:梁老师、唐老师

联系电话:020-87623552、020-87629940

电子邮箱:www.52ocean.cn

通讯地址:广东省广州市环市东路477号广州海洋地质调查局人事教育处

邮编:510075


: H% ?* J/ E/ y& B: R广州海洋地质调查局
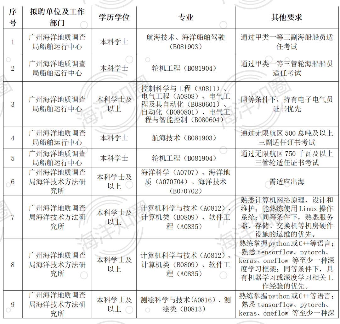
7 s9 _9 K2 n5 Q! J5 Q* I  Z8 ^. p2022年公开招聘应届毕业生计划表/ M/ y3 i( k- q6 P. p3 G3 S3 m
(简表)
0 r/ Q1 B/ E0 F# x) _5 \
38ad062e4a75c183c8098f5f4982b0c9.png
ebd4ac77de9e6d347f8c332be7a32162.png
2b090ef75fc76c23a3866da032292b5a.png
3ac7161bea59b806e1133eab7090a29a.png
02aaefc148b304c083f2913acefa485a.png
75f0929d91b76e1c923cfa8c13949827.png
b2c94a9322d2ab6524a9b1da3e64e4f0.png
0ce7e4ef1aaa46e5d06ed97307e4316c.png
0efdee4cfa95c3f87b14a3e8414295f2.png
               
: [# x+ S- G; \3 y. L1 M7 X
回复

举报 使用道具

相关帖子

全部回帖
请问应届985博士生进广海局海洋基础地质调查所怎么样?做什么工作?发展待遇如何?每年出海多久呢?
发表于 2021-12-9 14:41:23

举报 回复 使用道具

懒得打字?点击右侧快捷回复 【吾爱海洋论坛发文有奖】
您需要登录后才可以回帖 登录 | 立即注册
万老师
活跃在2024-2-1
快速回复 返回顶部 返回列表