收藏本站 劰载中...网站公告 | 吾爱海洋论坛交流QQ群:835383472

【海洋技术】水下航行器在海底行走的算法分析

[复制链接]

【摘要】水下航行器精确导航在海洋利用和开发过程中发挥了重要作用。关于抑制水下导航误差随时间累积的问题,进行了详细阐述和分析:简述了惯性器件的发展历程;详细对比了各导航系统的优劣性,着重介绍了国内外重力辅助导航研究现状,分析了针对目前水下航行器高精度导航的需求,以及全球海洋重力基准图空间分辨率不足的科学难题;提出了通过GNSS-R测高星座获得高空间分辨率和高精度全球海洋重力基准图的思路及技术路线,以期提高水下重力辅助导航精度。

【关键词】水下导航;重力辅助导航;全球海洋重力场基准图;GNSS-R海面测高;匹配导航算法

全球海洋面积(3.61亿km2)约占地球总表面积(5.1亿km2)的70.8%,主要自然资源包括:矿产资源、石油资源、天然气资源、生物资源、化学资源、动力资源等。因此,随着人类社会的高速发展和进步,广阔而又神奇的海洋必将成为人们探究和开发的主要对象之一。水下航行器作为人类开发海洋的重要工具也必将得到广泛应用。尤其是在军事领域,因其隐蔽性好,作战半径大,对制空权和制海权依赖性低,突击力强,在战略性打击中起着决定性作用,因而是世界军事强国海上攻防的中坚力量。同时,海水也为水下航行器提供天然屏障,使其可在水下大范围和长时间地侦察、探测和跟踪敌方航行器[1]。由传统导航只能通过树木、山峰、岩石等作为参照物,渐渐发展到通过太阳、月亮、星星等来判断位置,而指南针的发明更是导航领域的较大进步。随后,无线电导航的出现,则具有划时代的意义。随着人类活动的发展,对导航的要求也越来越高。天海一体化水下导航(融合天基、海基等多源信息及技术手段)是水下航行器导航系统发展的主要趋势。目前,水下航行器的精确导航主要依靠惯性导航系统(Inertial Navigation System,INS),可满足自主、精确、长时间的要求,不仅可提供精确位置和速度等导航信息,使水下航行器到达预定地方,还可为水下航行器潜射武器系统提供精确的位置、速度、姿态等信息,使武器系统可以精准击中目标物。但是由于惯性元件-陀螺仪的固有漂移,使INS具有误差随时间积累的缺点,时间越长,误差累积越大。因此,为减小INS的误差累积,确保其安全航行和武器的精准打击,目前主要有两个途径:第一,尽可能提高INS中陀螺仪和加速度计的测量精度;第二,采用辅助导航技术,利用外界信息手段对其进行周期性重调与校正。如今,各种各样的导航技术随着历史的进步而出现,它们已被广泛应用于军事、经济、社会等方面[2-4]。

1.惯性器件发展概况

第一代:1687年,英国物理学家牛顿提出了著名的三大运动定律,为惯性导航系统的研究奠定了理论基础;1852年,法国物理学家Leon Foucault提出了陀螺的指向理论、方法和应用,并搭建了陀螺罗经的雏形;20世纪初,德国发明家Hermann Anschütz-Kaempfe研制出能用于舰船导航的陀螺罗经。

第二代:20世纪40年代初期,德国人制造了V-Ⅱ火箭的惯性制导系统;20世纪50年代中后期,单自由度液浮陀螺平台惯性导航系统成功应用于B29飞机;1968年,G6B4型动压陀螺(稳定度0.005(°)/h)和加速度计(精度10-4g~10-6g)研制成功。1960年,环形激光陀螺(Ring Laser Gyroscope,RLG)和捷联惯性导航系统(Strap-down Inertial Navigation Systems,SINS)开始研发。

第三代:20世纪70年代,为进一步提高惯性导航性能,新型陀螺仪(精度0.001(°)/h)和加速度计(精度10-6g~10-7g)开始推广和应用。新型陀螺仪主要包括:静电陀螺、动力调谐陀螺、超导体陀螺、粒子陀螺、音叉振动陀螺、流体转子陀螺、固态陀螺等。20世纪80年代,采用微机械结构和控制电路工艺制造的微机电系统(Micro Electro Mechanical Systems,MEMS)开始发展。

第四代:20世纪80年代,随着环形激光陀螺、干涉式光纤陀螺等新型固态陀螺仪(精度10-6(°)/h)的逐渐发展,捷联惯性导航系统逐步取代平台式惯性导航系统。

第五代:原子陀螺仪包括自旋式和干涉式自旋。其在高精度惯性测量及航天/航海领域具有巨大潜力。

1)自旋式原子陀螺仪:主要包括无自旋交换弛豫陀螺仪、核磁共振陀螺仪、金刚石结构NV色心陀螺仪等。核磁共振陀螺仪通过原子核自旋磁矩在静磁场中的Larmor频率进动来测量物体转动角速率,目前美国诺格公司已研制出工程样机(表头体积5cm3和零偏稳定性0.01(°)/h(1σ))。无自旋交换弛豫(Spin Exchange Relaxation Free,SERF)陀螺仪利用碱金属原子的电子自旋感知物体转动角度,仍处于原理样机阶段。金刚石结构NV色心陀螺仪利用14N空穴自旋来感知物体转动信息,理论上可实现角速率三轴同步测量。

2)干涉式自旋原子陀螺仪:从历史发展来看,在很早以前就已经提出了物质波干涉仪的概念,随后成功研制出了电子干涉仪和中子干涉仪,但两者分别受限于低计算率和低质量而没有在惯性测量中得到广泛应用。而原子干涉仪概念的提出也很早,但由于原子波不易发生干涉而使该研究一度停滞不前。

自20世纪90年代开始,随着激光冷却原子技术的快速进步,原子干涉技术和以之为基础的原子惯性技术研究取得了突破性进展。2003年,在美国国防部高级研究计划局启动的“精确惯性导航系统(Precision Inertial Navigation System,PINS)”等计划支持下,美国斯坦福大学Kasevich研究团队与AOsense公司联合研制了体积小于1m3,角随机游走小于10-4(°)/Hz1/2的干涉型原子陀螺仪[5]。此外,美国还制订了“高动态范围原子传感器”计划,旨在提高冷原子惯性测量单元的动态捕获范围,并应用于军事装备平台。

2003年,欧洲空间局启动了“空间中的高精度原子干涉测量技术”研究计划,支持利用冷原子干涉陀螺仪进行结构拖拽效应和精细结构常数的测量,以验证爱因斯坦的广义相对论,同时也通过量子陀螺仪进行空间飞行器导航。在“空间中的高精度原子干涉测量技术”计划先期研究中,法国巴黎天文台得到灵敏度为2.4×10-7(rad/s)·Hz1/2原子干涉陀螺仪[6],已达到实验室样机阶段。德国汉诺威大学得到灵敏度为6.1×10-7(rad/s)·Hz1/2原子干涉陀螺仪[7]。

我国一直在原子光学基础研究方面紧跟国际步伐,对量子惯性器件等量子光学系统的研制具备相应的技术能力和储备。近年来,直接在量子器件的研制上投入了一定的研究力量,且各单位均已独立开展了量子惯性技术研究。清华大学提出自主冷原子束方案,并在国际上率先实现了基于连续冷原子束的干涉信号;上海光机所实现了芯片上冷原子捕获;华中科技大学引力实验中心研制了高精度冷原子干涉重力精密测量系统,实现了100s内0.5μGal的重力测量分辨率;中科院武汉数学物理所实现了可搬运高精度铷-85冷原子绝对重力仪,由国际计量局确认的最终报告显示其重力测量绝对值偏差约为3μGal,灵敏度可达30μGal/Hz1/2;浙江大学已在原子干涉仪方面取得了重要突破,重力加速度g测量精度为10-8m/s2,其在“十二五”期间针对原子干涉重力梯度仪也取得了突破,掌握和拥有了多项原子干涉的自主关键技术,为开展重力梯度仪的实验室样机研究奠定了基础,已具备开展冷原子重力梯度仪的实验室样机研究条件。另外,华东师范大学、吉林大学、山西大学等在冷原子量子调控基础研究方面也取得了诸多成果。

2.水下辅助导航技术研究进展

目前使用的惯导系统大多数属于第二代和第三代产品。在100余年的发展历程中,从机械陀螺、光学陀螺到MEMS陀螺,虽然较大程度地提高了测量性能,但仍无法满足惯性导航的高精度需求。然而,原子陀螺仪为惯性器件的发展指明了方向。冷原子干涉陀螺仪使得单一小型系统实现三轴线加速度、角速度以及重力场补偿成为可能,是单机实现超高精度六轴惯性系统的有效手段。原子惯性器件一旦研制成功,未来将无须依赖任何外部测量设备,仅依靠原子惯性器件即可实现水下高达米量级的定位精度,完全满足水下航行器导航设备的高精度、隐蔽性、自主性等需求。但是,据国内外发展现状可看出,目前冷原子干扰陀螺仪的技术发展水平距离工程化实际应用还需要若干年的研制时间。因此,目前解决惯性导航积累误差问题的最优技术路径是采用辅助导航手段进行校正。

1)重力辅助导航。载体在航行过程中经过特征较明显的区域时,利用重力仪实时采集周围重力场信息,通过和预先测量得到的基准重力数据库匹配,构建水下重力辅助导航系统,实现惯性导航系统重调。水下重力辅助导航系统主要包括:重力/重力梯度仪、重力/重力梯度基准图和重力/重力梯度匹配定位算法。重力仪的测量精度现在已经可以达到亚毫伽量级,全球重力基准图的分辨率可以达到2'×2',导航匹配算法的研究也取得了一定突破。重力辅助导航系统的突出特点是,获取重力信息时重力测量仪器对外无须发射或接收外部信号,可以隐蔽地为水下航行器提供精确的全球位置信息,是名副其实的无源导航系统[8]。

2)地形辅助导航。通过深度传感器(测深/测潜仪)获得所在区域的水深信息,将实测的水深信息和海底地形图上提取的水深信息归算到同一计算面上,然后按照一定的算法进行高精度匹配,从而获得载体的最佳位置信息。它是一种隐蔽、全天候、自主、导航定位精度与航程无关的导航技术,具有精度高、隐蔽性强等特点。但是,水下地形导航需要预先测量海底地形数据,获取全球海底地形数据目前存在一定的困难,同时,声呐波束在深海海域实时测量海底地形时,误差较大,因而地形辅助导航技术只适用于浅海[9]。

3)地磁辅助导航。在20世纪60年代中期,美国E-systems公司提出了地磁异常场等值线匹配系统,并于70年代进行了离线实验。20世纪80年代初,瑞典Lund学院开展了船只地磁导航的实验验证,确定了船只的位置和速度。2009年,美国已研制出地面和空中定位精度高于30m和水下定位精度高于500m的地磁导航系统[10]。地磁辅助导航具有不向外发射信号,隐蔽性强,操作简单,全天候、全时间、全地域地连续工作等优点,同时,存在磁力仪干扰源较多、精度较低、易受外部环境和磁场影响等诸多缺点。

4)水声导航。声学信号在海水中的传播衰减较小,借助声波可在水下远距离传输的独特优点,声学系统已成为水下常用的导航信息源。传统声学定位导航有长基线定位、短基线定位和超短基线定位三种方式。这三种方式可在水下获得良好的定位精度,定位需要1个或多个事先在水下布放且位置精确已知的固定阵元信标,故只能在某些特定海域内使用。缺点是:战时易被敌方破坏和利用,易受人为或自然干扰[11]。

①长基线定位系统(Long Base-Line,LBL):能在宽阔区域内提供精确位置,需要在定位载体上安装一个换能器,同时在基线长度为几千米的已知位置的海底布设3个应答器。各应答器接收到被定位载体的询问信号后,以不同频率发射应答信号。通过测量海底各应答器与换能器之间的斜距,从而通过测量中的前方或后方交会对目标精确定位。LBL的优点是:可进行大面积、深海定位工作,受水深影响小、精度高、可靠性好、换能器非常小、易于安装。缺点是:数量巨大的应答器基阵造价昂贵,系统较复杂,基阵布放及回收烦琐,海底基阵校准技术要求高、风险大等。

②短基线定位系统(Short Base-Line,SBL):由1个海底应答器和3个以上安装于水面舰船或水下航行器上的换能器组成声基阵。各换能器与海底安装的应答器互相问答,通过距离交会或相位差解算出目标位置实现定位。SBL定位不需要布放多个海底应答器,具有结构简单、操作简便等优点。

③超短基线定位系统(Ultra-Short Base-Line,USBL):基线极短(小到几厘米),所有声单元(3个以上)集成于换能器中,组成声基阵。通过测定声单元的相位差确定换能器与目标的方位(水平和垂直角度),通过测定声波传播时间确定换能器到目标的距离。优点是:尺寸较小、相对定位精度较高、安装较方便,但系统安装后需要较高的校准精度。

④移动长基线导航系统,近几年出现的一种新型导航方式,其定位原理、精度与传统声学定位相同,区别在于:其阵元信标并非固定在某处,而是将1个或多个已精确定位的移动载体(水面舰船、水下潜器等)作为阵元信标,且不受阵元信标载体运动的影响,可在随之前进的同时实现声学定位。因此,移动长基线导航极大地扩大了声学定位系统在水下导航的可用范围。

5)无线电导航。无线电导航的优点:精度高、全天候、作用距离远、不受时间和天气限制、定位时间短等。但是,无线电波在海水高导电介质中传播衰减较快,需要水下航行器上浮接收信号,不利于水下航行器的隐蔽。

6)卫星导航。采用卫星导航系统(美国GPS、欧洲Galileo、俄罗斯GLONASS、中国北斗系统、印度IRNSS系统等)对陆、海、空、天的用户进行精确导航定位。但是,卫星信号易受干扰和哄骗,战时导航信息不可靠。而且需上浮或接近水面获得导航信息,自主性和隐蔽性均较差[12]。

7)天文导航。1837年,美国船长Sumner T.H.发现了天文船位线可在海上同时测量经纬度,为近代天文定位奠定了基础[13],目前也是洲际导弹和火箭制导的重要方式之一[14]。天文导航具有保密性强、隐蔽性好、定位精度高等优点。它主要用于水面导航,若用于水下导航,则需要水下航行器定时浮出水面观测,降低了载体的隐蔽性,不适合长时间水下隐蔽航行导航。

8)地文导航。利用投影几何学原理,运用图像跟踪技术及三角解算技术来获取空间位置。基本思路是:通过载体上图像传感器获取环境图像,提取图像上的特征量后与已知参考位置的特征量进行匹配,来确定载体空间的相对位置,或者根据图像上地物目标的相关位置信息,利用几何关系,推算载体的空间位置[15]。

9)推算船位法。将位置已知的船位作为推算起点,依靠罗经、计程仪、测量海风的风向、风速以及流向、流速的仪器等推算实时船位的海上定位法。因为仪器测量精度较低,海风和海流影响不易精确修正,随航行时间增加而误差积累等缺点,所以测定船位法仅为辅助方法。

10)电磁导航。电磁导航的优点是:引线隐蔽,简单实用。缺点是:成本高,对复杂路径局限性大,且不适用于长距离导航。

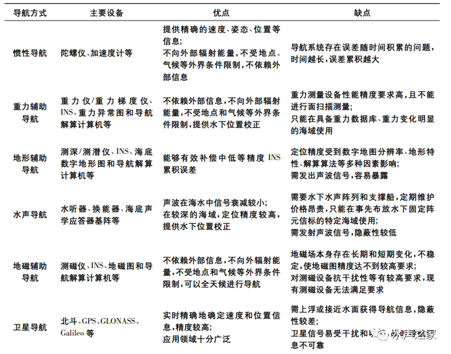
如表1所示,通过前面各种导航技术的综合分析,将地球物理场与INS系统联合构成的无源辅助导航系统始终是有效抑制INS系统误差积累问题的国际研究热点。目前,可用于水下长时间隐蔽导航的技术有地磁辅助、地形辅助、重力辅助等。地磁场本身存在长期和短期变化,使地磁图精度达不到较高的要求,且测磁手段存在磁干扰等局限性[16]。重力场和海底地形都是辅助导航的主要技术手段,地形场的研究开展相对较早。水下地形辅助导航起步较晚,《2000—2035年美国海军技术》发展战略研究中提出了主要采用地形辅助提高水下航行器导航精度的目标[17-18],但由于需要向外发射声波,而且声呐测量在海况复杂条件下无法精确探测到深海地形,因此水下地形匹配导航仅适用于浅海[19]。然而,水下重力辅助导航是根据地球不同位置的重力差异来实现导航定位的,重力场数据主要包括海洋重力基准图和重力测量传感器实时测得的数据。海洋重力基准图通过卫星测高数据、航空测量数据、海洋测量数据等联合构建,具有高精度、强可靠性等优点;利用水下重力仪获取实测数据时,水下航行器测量不需向外辐射能量,也不需浮出水面,且地球重力场在长时间内保持稳定,因此有望实现水下潜器精确、自主和连续长航时的定位。

表1 水下导航系统优、缺点对比

Tab.1  Advantages and disadvantages of the underwater navigation systems

4bd91b7cd1ad73e66a2fb22ec593d166.png

98ecd16c16d6347d937a41d3b58c32d9.png

天海一体化水下惯性/重力组合导航系统,可基于重力/测高卫星和海洋观测多源数据,并根据实时精确测量的重力信息进行高精度辅助导航,使水下航行器的水下自主导航能力大幅提高,延长其上浮校正周期,如图1所示。该技术的优点为导航精度较高、计算速度较快、应用前景良好等。目前,国际水下导航精度约为百米级,我国水下导航精度与国际相比,存在较大差距。开展此项研究,有利于保障国家/国防安全和领海主权完整。

42394ddb63d46cd671767fb2f4380de7.png

图1 天海一体化水下重力辅助导航原理图

Fig.1 Schematic diagram of the underwater gravity matching navigation based on the information of aerospace-marine integration

3.重力辅助导航系统研究现状

3.1 国外发展现状

基于目前公开文献可知,20世纪中期,美国海军开始研究重力辅助导航系统,目的是提高三叉戟弹道导弹潜艇导航性能[20]。美国研制成功了3种新型重力梯度仪:Bell Aerospace Textron的旋转加速度计重力梯度仪,Charles Stark Draper Laboratory的球形悬浮重力梯度仪和Hughes Aircraft Company的旋转重力梯度仪,用于消除重力模型不准确引入的惯性导航系统误差。20世纪70年代,Kalman滤波技术结合重力扰动统计模型法开始研究,例如:Heller提出的重力梯度仪辅助导航(Gradiometer as An External navigation Aid,GAEA)方案[21]和Wells等提出的参考椭球辅助导航(Reference Ellipsoid Formula as An External navigation Aid,REFAEA)方案[22]。GAEA的核心思想:将载体速度与扰动梯度输入根据重力扰动统计模型搭建的Kalman滤波系统,估计由垂线偏差导致的惯性导航位置和速度误差,此研究主要以理论分析和仿真实验为主。REFAEA方案则是将重力梯度仪信号积分后得到重力向量,然后引入惯性导航系统。基于结构简易性和系统容错性,GAEA虽略优于REFAEA,但二者均可有效消除重力引入的导航误差。

上述重力偏差补偿法可消除由参考重力场模型不准确导致的INS误差,但无法消除由INS器件(如陀螺漂移等)固有缺陷引起的水下导航误差,补偿后的惯性导航系统误差仍随时间累积。20世纪90年代初,随着Bell Aerospace Textron研制的重力传感器系统成功在运动载体上进行了重力梯度测量,并装配于三叉戟-Ⅱ型潜艇上,实时估计了重力异常和垂线偏差。此外,GEOSAT测高卫星的发射和船载、机载重力仪/重力梯度仪的发展改进,获得了大量的海洋重力数据,重力辅助导航系统逐渐由无图向有图匹配导航发展,两种新的导航方案被提出重力梯度导航系统(Gravity Gadiometer Navigations System,GGNS)和重力辅助惯性导航系统(Gravity Aided Inertial Navigation System,GAINS)。

1990年,Jircitano等提出了GGNS系统[23-24],该导航系统充分利用了地形辅助导航(Sandia Inertial Terrain-Aided Navigation,SITAN)算法的原理,随着动基座重力梯度仪的不断完善,它是基于惯性导航、重力梯度仪、重力梯度基准图的匹配定位系统,是实质意义的无源导航方式。该系统以重力梯度基准图上惯性导航指示位置处的梯度数据与重力梯度仪输出数据之差作为滤波器的观测量,对惯性导航误差进行最优估计。

1991年,Jircitano等提出了GAINS系统[25],并于1994年获得美国专利授权(专利号:5339684),该系统由INS、重力仪/重力梯度仪、重力场基准图、深度传感器和最优滤波器组成。将重力梯度仪实时测得的梯度误差、重力基准图中提取的重力信息、深度传感器与惯导给定的深度之差等数据作为最优滤波器的输入量,最终得到所需的导航参数信息[26-28]。

20世纪90年代后期,美国对水下导航系统进行了模块化改进,从而降低了成本、方便维护。Lockheed Martin公司在GAINS基础上研制出了更为经济的通用重力模块(Universal Gravity Module,UGM)[29],并于2000年获得了UGM的专利授权(专利号:6014103)。该模块包括1个重力仪和3个重力梯度仪,用于测量实际重力与正常重力偏离的大小以及重力在三维空间的变化速率,经美国海军1998—1999年在水面“先锋号”舰和核潜艇上的测试结果可知,UGM可使导航系统经纬度误差约降至标称误差的10%[30]。

1997年,Lowrey Ⅲ和Shellenbarger提出了重力异常匹配法,利用潜艇导航系统装备的电磁加速度计作为重力仪,配合惯性导航和深度计,将重力异常与重力异常基准图进行对比,通过图匹配技术在无源导航滤波器中计算导航校正[31]。

1999年,Behzad等提出了适用于水下重力异常匹配导航的等值线迭代最近点(Iterative Contour Closed Point,ICCP)算法[32]。该算法将重力仪数据与重力异常数据库等值线进行匹配,寻找测量航迹与已有重力图之间的最优匹配变换,进而实现对测量航迹的校正。

3.2国内发展现状

国外的重力辅助导航系统已较为成熟,而国内的仍处于理论研究与仿真模拟阶段,虽在信息处理算法上有一定的发展创新,但在工程应用上仍存在较大差距。现阶段,我国应深入开展重力辅助导航技术研究,为将来水下航行器精确导航提供支撑。

刘光军等采用在匹配算法中融合多模型自适应估计技术,通过并行Kalman滤波器搜索最佳匹配位置[33]。闫利等将TERCOM(terrain contour matching)算法用于水下重力匹配仿真计算,并用实验验证了地形粗糙度和坡度方差与TERCOM算法的定位精度具有强相关性,可将二者作为匹配区选取指标[34]。张红梅等对ICCP算法进行了预平移简化,消除了误匹配问题,有效提高了匹配精度和可靠性[35]。魏二虎等提出了带有旋转和尺度变换功能的改进TERCOM算法,进一步提高了定位精度[36]。童余德等针对ICCP算法实时性不强等缺点,采用固定初始序列长度的方式对算法采样结构进行改善并推导出单点迭代公式,同时采用滑动窗搜索方式缩小搜索范围,进而提高算法速度,并设计了一种实时ICCP算法[37]。蒋东方等提出了在具有统一解析式连续背景场基础上实现迭代最近等值线的匹配算法,建立了局部连续背景场的最近点搜索模型,较大程度地提高了匹配精度[38]。刘洪等改进了质点滤波算法,避免了离散模型出现概率密度函数发生除零现象,进而提高了质点滤波算法的适应性[39]。程力等通过在重力场区域中移动局部计算窗口方法,提出了重力匹配区经验选择准则[40]。夏冰等提出了基于SPSS回归分析的重力匹配区域选择法,通过在重力数据和重力场特征参数之间建立定量关系,作为重力匹配判断准则,进而对重力匹配区域进行选择[41]。蔡体菁等采用层次分析法,通过反演重力图的多项统计特征及匹配仿真结果,提出新型重力匹配区域选择准则[42]。许大欣采用增益系数和信息更新序列的新方法对某区域进行Kalman滤波的模拟计算,较大程度地提高了匹配精度[43]。孙岚将采样Kalman滤波算法应用于重力图形匹配,滤波通过设计少量的σ点,从而获得滤波值基于非线性状态方程的更新[44]。王虎彪等采用多模型自适应Kalman滤波并行算法对重力异常和重力梯度联合辅助导航,通过加权处理得到潜艇位置的最优实时估计[45]。王伟等围绕Kalam滤波可能存在滤波发散问题,提出了渐消记忆自适应滤波方法,通过在滤波过程中设置发散原则,对Kalman滤波进行干预,从而达到实时、快速、高效的匹配效果[46]。庞永杰等改进了贝叶斯估计算法,通过引入费希尔判据,减少了算法伪点数,从而提高了算法的稳定性[47]。刘繁明等将差分进化引入到粒子滤波的重采样过程,从而提高了组合导航的定位精度[48]。熊凌等提出将粒子滤波算法引入重力梯度匹配定位中,这样不仅可加快粒子滤波的收敛速度,同时有利于提高粒子滤波算法的精度[49]。刘念等采用地形轮廓匹配算法在匹配区内进行匹配定位,采用无迹Kalman滤波算法在非匹配区内进行跟踪定位,提高了重力梯度匹配的导航精度[50]。

4.研究进展

高精度重力辅助导航技术实现的核心问题是解决全球高精度和高空间分辨率海洋重力场基准图、高精度重力辅助导航算法、高精度重力仪等理论、方法和关键技术。但是,目前全球海洋重力基准图的空间分辨率仅为2'×2'[51],无法满足高精度水下重力辅助导航的迫切需求,主要原因如下:

第一,目前获取全球海洋重力场基准图的主要手段是通过星载高度计海面测高;第二,目前基于卫星海面测高数据的全球海洋重力场反演方法无法有效地抑制重力场空间分辨率的损失。因此,满足高精度水下重力辅助导航要求的百米级空间分辨率的全球海洋重力场基准图在国际上仍为空白。基于以上原因,本研究团队主要围绕全球高精度和高分辨率海洋重力基准图反演和重力辅助导航算法优化开展研究。预期提出和突破基于新一代GNSS-R卫星海面测高原理反演全球高精度和高空间分辨率的海洋重力场的理论方法和关键技术,以及构建高精度水下重力辅助导航优化算法,进而为实现自主、隐蔽、长航时和高精度的全球水下导航提供理论基础和方法支撑。

4.1阶段性研究成果

钱学森空间技术实验室天空海一体化导航与探测团队在“十三五”期间承担了多项水下导航、探测和隐身等项目,取得了阶段性研究成果。

1)在水下重力辅助导航方面,开展了惯性导航、重力辅助等理论、方法和关键技术研究,综合统计分析重力异常标准差、坡度标准差、粗糙度、重力异常差异熵、分形维数等重力场主要特征参数,联合主成分分析准则和加权平均原理,提出主成分加权平均归一化法,并得出重力异常基准图各区域的总体特征参数指标,在优选适配性良好的区域进行重力辅助导航[52]。联合分层邻域的快速搜索算法和最优化阈值选取思路,在保证精度的前提下,提出了新型分层邻域阈值搜索法,通过提高初始匹配点的选取标准,提高了算法的匹配效率[53]。

2)在GNSS-R卫星海面测高方面,基于GNSS-R反射参考面的修正,开展了提高镜面反射点定位精度研究[54]。第一,提出了重力场反射参考面修正法,将反射参考面由椭球面修正到大地水准面,减小了与实际海面的高程差异引起的镜面反射点定位误差,将定位精度提高了25.15m;第二,提出了法向投影反射参考面修正法,将重力场反射参考面修正法确定的镜面反射点由径向反射参考面修正至法向,并且在解算反射路径的空间几何关系过程中,通过直接解算法向投影,减小了近似代换误差,定位精度向法向进一步提高了13.05m;第三,基于重力场-法向投影反射参考面组合修正法,镜面反射点定位精度最终提高了28.66m。同时,为了进行镜面反射点定位和海面测高精度的实测验证,本研究团队已于2018年6月在东海和南海的不同区域和天气条件下基于船载GNSS-R设备进行了海面测高实验,获取了1个月的实验数据。

3)在水下探测和隐身方面,牵头并联合相关单位,提出深远海水下航行器智能隐身和隐蔽环境人工干预的机理与方法,通过提升水下航行器自身隐身和伪装能力,使敌方无法探测到我方平台的声、光、电、磁等目标特性信号,通过研究深远海物理、化学、生物等海洋环境人工干预方法,构建人工隐蔽海洋环境,从而提高我方平台的隐蔽性和作战能力。

4.2预期研究工作

钱学森空间技术实验室天空海一体化导航与探测团队在“十四五”期间预期开展的研究如下:

1)在水下重力辅助导航方面,预期联合航迹约束模型进行多次先验递推匹配和迭代最小二乘的思路,基于统计和拟合原理提出新型航迹约束递推误匹配修正法,通过迭代拟合由递推所得到的一系列先验匹配点之间的函数关系,剔除先验误匹配点,构建误匹配点判别修正模型,旨在同时提高水下重力辅助导航精度和可靠性;预期联合几何学中的球面最短距离法则和航天/航海学中的姿态控制原理,提出球面最短弧航向控制法,旨在提高航向控制精度。

2)在GNSS-R卫星海面测高方面,预期提出实际海态镜面反射点精确定位法,减小反射参考面与实际海面的差异引起的定位误差,提高GNSS-R镜面反射点的定位精度。第一,提出大地水准面修正定位法,将反射参考面由椭球面修正至大地水准面,减小反射参考面的静态高程误差和垂线偏差,提高定位精度;第二,在大地水准面修正定位的基础上,提出海洋潮汐修正定位法,将反射参考面由静态的大地水准面修正到时变的海洋潮汐面上,减小反射参考面的时变高程误差,进一步提高定位精度;第三,构建实际海态镜面反射点精确定位法,并逐步开展船载、空基和天基GNSS-R测高实验,基于实验数据验证精度和反馈优化。基于上述方法的组合应用,预期有效提高GNSS-R镜面反射点定位精度,进而提高GNSS-R测高精度,为高精度和高空间分辨率海面测高和海洋重力基准图构建提供理论和方法支持[55-59],进而支撑高精度水下重力辅助导航系统。

3)在水下地形辅助导航方面,预期以地形相似性为指标,根据地形自适应确定格网阈值的数字水深模型原理,提出相似性指标阈值自适应确定法,旨在提高海底地形基准图精度;结合理论模型可推广性强和统计分析模型准确率高的特点,构建新型自适应概率加权多准则决策法优选适配性强的地形区域等。

5.结论

本文围绕天海一体化水下重力辅助导航的研究现状和发展趋势开展了研究。基于21世纪水下航行器“隐蔽性、自主性、高精度、无源性和长时间”的导航需求,水下信息传输的局限性及部分水下任务的隐蔽性,导致水下航行器导航作战能力相对较差。在进行科考、打捞、救援等水下工作时,常常无法自身精确定位,且无法获得与救援目标之间的相对准确位置。因而,以惯性导航为主要手段,结合重力辅助手段,同时可联合地形辅助、地磁辅助、水声辅助等多种手段实施组合导航已成为天海一体化水下导航技术发展的趋势,可以更好地确保水下航行器的安全性。


6 d  f* W  O, T0 @4 ~' p2 {
回复

举报 使用道具

相关帖子

全部回帖
暂无回帖,快来参与回复吧
懒得打字?点击右侧快捷回复 【吾爱海洋论坛发文有奖】
您需要登录后才可以回帖 登录 | 立即注册
清江映山红
活跃在2022-10-27
快速回复 返回顶部 返回列表